欢迎访问 榆林市星元医院/榆林市第四医院 官网
今天是
就诊指南
咨询投诉
地理位置
联系我们
急救电话:
0912 - 6083619
导诊电话:
0912 - 6086699
网站首页
关于医院
医院简介
发展历程
领导团队
组织机构
医院文化
风采展示
荣誉展示
地理位置
联系我们
患者服务
专家门诊
预约挂号
体检报告
慈善救助
就诊指南
咨询投诉
感恩心连星
价格公示
医院动态
新闻资讯
临床前沿
专题报道
健康科普
药学服务
检验医学
医院管理
临床科室
医技科室
行政职能科室
专家团队
学会单位
合作院校
院务公开
通知公告
医保政策
文件下载
党建园地
党委介绍
党委动态
支部介绍
支部动态
工团妇介绍
工团妇动态
特色党建
教学科研
科研成果
联系我们
地理位置
预约挂号
就诊指南
慈善救助
咨询投诉
地理位置
联系我们
更多服务
您所在的位置
首页
>>
医院动态
>>
药学服务
医院动态
新闻资讯
临床前沿
专题报道
健康科普
药学服务
检验医学
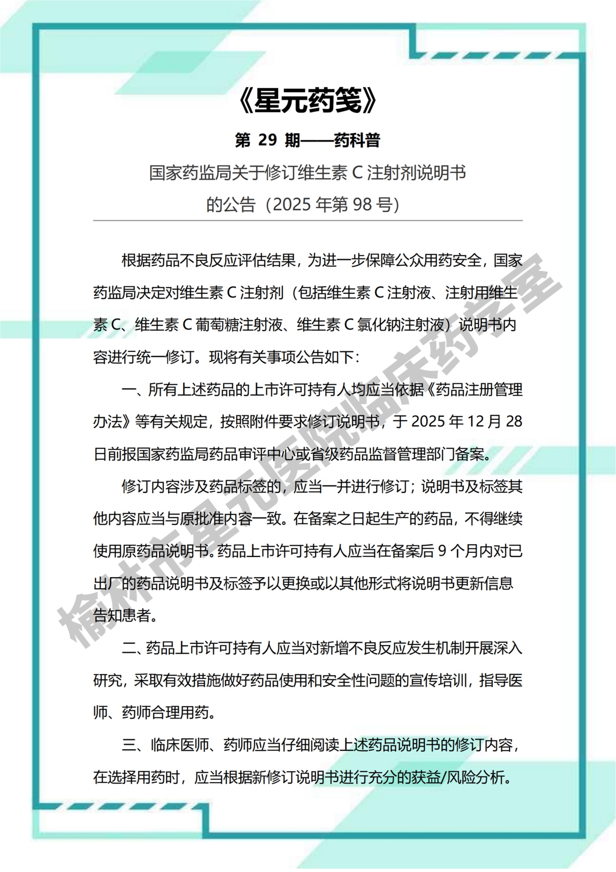
《星元药笺》第二十九期:药科普-国家药监局关于修订维生素C注射剂说明书的公告
2025-10-30 15:28:59.0
访问:
601
次
打印
【字体:
大
中
小
】